
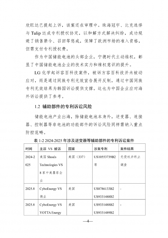
随着全球能源结构转型加速,储能电池出口需求持续攀升,但海外市场在政策规制、知识产权保护、技术标准、海关监管等方面构筑了日益复杂的合规壁垒,尤其在欧美等高价值市场,绿色壁垒、标准壁垒、专利围剿、关税政策等措施已成为制约我国企业产品出海的关键变量。储能电池产业除电池本身外,还涵盖逆变器、连接器与控制器等专利布局密集的关键辅助部件,构成知识产权风险集中领域。当前企业主要面临专利诉讼与技术标准两大核心风险:专利诉讼层面,需应对专利池联合围剿(如LG新能源与松下能源成立的Tulip Innovation专利池管理5000多项专利,通过诉讼遏制中国企业出海)、337调查(如LithiumHub对5家中国企业发起调查,缺席应诉企业直接丧失市场准入权)及海外竞争对手诉讼,涉案企业将面临高额赔偿、产品禁售等连锁反应;技术标准层面,各国要求差异显著,如北美采用UL2743/9540A标准、欧盟执行IEC 62660/62619体系,单一市场认证转销他国易因标准差异导致认证失败,引发库存积压风险。
面对高合规成本与高法律风险的双重考验,企业需将风控前置,构建全链条风险防控体系:一是加大先进技术研发,通过创新设计绕开专利壁垒;二是对标海外标准,从研发、生产、供应链到合规认证完善体系;三是针对海外高风险专利开展无效检索,联合国内企业集体诉讼分摊成本;四是通过许可、交叉许可或共建专利池形成反制联盟。未来,合规能力将成为储能电池企业出海的核心竞争力,具备合规优势的企业将在全球市场竞争中占据主导地位。







